Automatización de calefacción y riego con domótica open source en Torre Escribana
Domótica en Torre Escribana
Objetivos
- Reducir el consumo eléctrico, de agua y de leña en la gestión diaria de calefacción y riego.
- Disminuir el tiempo y la carga mental dedicados a encender calderas, cambiar válvulas y abrir grifos.
- Aumentar la autonomía tecnológica.
- Mejorar la seguridad y el confort (ACS fiable, menos olvidos, menos riesgo de sobretemperaturas y fugas de agua).
Estrategias
- Centralizar el control en un “cerebro” domótico local y open source basado en Home Assistant sobre Raspberry Pi.
- Integrar sensores, relés y electroválvulas para conectar calefacción, riego y energía.
- Sincronizar el uso de la resistencia de ACS con los excedentes solares.
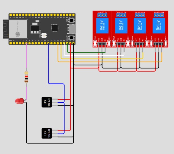
Técnicas
- Instalación de Home Assistant en Raspberry Pi 3 con dongle Sonoff Zigbee 3.0.
- Electroválvulas, relés Zigbee y sensor de humedad Zigbee para el riego por sectores.
- Caudalímetro y medidor de energía Shelly para monitorizar consumos de agua y electricidad en tiempo real.
- Notificaciones y comandos a través de bot de Telegram para avisos, alarmas y control remoto básico.
Evaluación y reflexión
Tras varias semanas de funcionamiento continuo, el sistema basado en Home Assistant, Zigbee y ESPHome se mantiene estable y ha reducido tanto el tiempo de gestión como los errores en calefacción y riego. La sincronización del ACS con los excedentes solares mejora la eficiencia energética y los registros permiten entender mejor consumos y comportamientos. Siguen apareciendo retos (sensores a pilas poco fiables, necesidad de paneles más claros, ajustes finos en automatizaciones), pero el diseño cumple su objetivo de aumentar autonomía, eficiencia y aprendizaje tecnológico en Torre Escribana.

Cliente
Torre Escribana
Ubicación
Montañana - Zaragoza (AR)
Revisión
1.0
Autoría
Angel Escuín - Permacultura Aragón
Escala
N/A
Sistema de diseño
DADI
Herramientas utilizadas
DAFO, Home Assistant, ESPHome, Zigbee, Telegram (notificaciones)